万家医疗
首页 > 药品信息首页 > 药品简介列表 > 药品简介详情

本平台所有医疗保健及药品信息等仅供参考,不作为诊疗、用药依据,具体诊疗及用药事宜,请遵医嘱或在医师指导下进行。

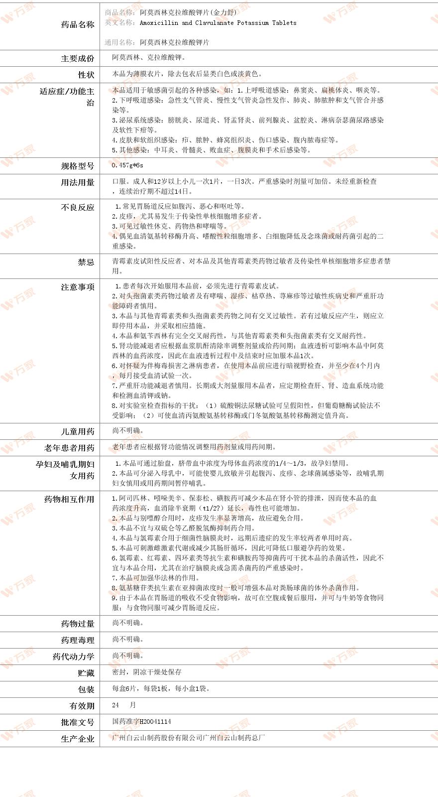
阿莫西林克拉维酸钾片(7:1)

立即收藏

  • 批准文号

    国药准字H20041114 

  • 生产企业

    广州白云山医药集团股份有限公司白云山制药总厂 

  • 功能主治

     

  • 用法用量

     

  • 请仔细阅读药品说明书并按说明使用或在医生说明和指导下使用

药品说明书