万家医疗
首页 > 药品信息首页 > 药品简介列表 > 药品简介详情

本平台所有医疗保健及药品信息等仅供参考,不作为诊疗、用药依据,具体诊疗及用药事宜,请遵医嘱或在医师指导下进行。

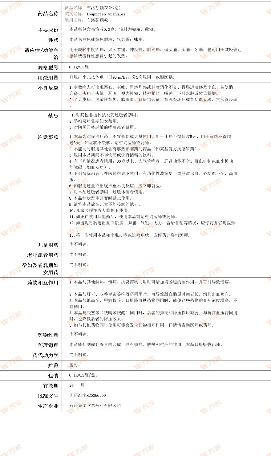
布洛芬颗粒

立即收藏

  • 批准文号

    国药准字H20066209 

  • 生产企业

    石药集团欧意药业有限公司 

  • 功能主治

     

  • 用法用量

     

  • 请仔细阅读药品说明书并按说明使用或在医生说明和指导下使用

药品说明书